個人-組織價值觀匹配對新生代員工親組織非倫理行為的影響
本文是一篇公共選修課企業倫理論文,本研究主要結合自我一致性理論,整合了個人-組織價值觀匹配、工作幸福感、法規型倫理氛圍與親組織非倫理行為四個變量,并探討它們之間的相關關系。
第一章 緒論
第一節 研究背景
近年來,企業倫理事件頻繁出現,在痛斥經營者之余,還會引發更多關于此類事件緣何發生的思考。在調查真相的過程中,一類有著雙重特征的行為——親組織非倫理行為[1](Unethical Pro-organizational Behavior,UPB)走入了更多人的視線,這種行為普遍存在于企業當中,但因為其披著“親組織性”的外衣而并不容易被發覺,但其非倫理性的實質就像是為企業埋下的定時炸彈,長遠來看會對企業造成巨大危害,甚至是滅頂之災。這種行為的定義是,組織內的員工為了維護組織利益,主動隱瞞產品或者組織的負向信息,使組織的正面形象得以維持;因為這種行為同時具備了非倫理性和親組織性,組織就很容易因為其親組織性所能夠帶來的短期利益而忽略甚至視而不見其非倫理性會引發的危機,致使該種行為的存在成為默許的存在[1]。當前學界已有諸多相關研究,既是為了幫助組織成員認識到這種行為的消極影響,也為幫助企業尋找更為科學的措施來抑制該現象的發生,相關成果家長式領導和UPB之間是呈現倒 U型的關系[2],但針對親組織非倫理行為的研究還存在著很大的空間。
現有的該變量的研究往往將關注點聚焦于領導或組織層面,而忽視了個人的行為與心理特征等變量息息相關。由于這種行為所固有的性質——非倫理性即代表其違背社會道德規范。由動機理論可知,組織成員產生非倫理行為的原因是為達到自身某種動機,依據某種價值觀而所做出的一系列行為[2],故唯有建立正確的價值觀念來指導其個人行為才能有效降低該種行為發生的可能性。因此以價值觀視角切入探討減少企業內員工的UPB行為不失為一個良好的視角。近年來,隨著更多研究的出現可以發現,以往從員工個人或組織的單一視角出發的研究都會忽視另外一方面對這一客體產生的影響,而對于不同的員工個體而言,其同組織在某一方面匹配后產生的交互效應才更好地體現出影響員工行為的立體作用,因此本文決定探討個人-組織價值觀匹配這一變量對員工個人UPB行為所產生的影響。
............................
第二節 研究目的
本研究以企業中的新生代員工為研究對象,探討在個人-組織價值觀一致性與不一致性匹配的不同情況之下,員工進行親組織非倫理行為可能性的區別;進一步驗證員工心理感受層面的變量——工作幸福感的中介效應,組織倫理氛圍之一的法規型倫理氛圍所起的調節效應。根據研究結論來明確在個人-組織價值觀匹配的不同情況下,分別對于員工UPB行為水平影響路徑,并對如何更好地抑制組織中該種行為的出現提出建議。具體分為以下三個方面:
一、基于一致性匹配與不一致性匹配所形成的四種不同的匹配視角,細分每種情況對于員工進行親組織非倫理行為可能性的不同影響; 二、探究工作幸福感的中介作用; 三、探究法規型倫理氛圍的調節作用。
...........................
第二章 理論基礎與文獻綜述
第一節 理論基礎
一、 自我一致性理論
自我一致性,是指個體的言語、行為等對外表現,實質上是他內部動機和價值觀等認知的真實表現。即言行一致、表里如一。過去、現在以及將來的我之間具有著連續、穩定的特性[7]。 該理論所探討的是如果個體努力追求一個目標的原因是出于自身興趣,那么無論結果如何,他們都會竭盡所能,并且如內部認知與外部表現相統一即符合了自我一致性的要求,個體就會因此獲得愉悅感和幸福感;而如果未達到一致,那么這一過程的沖突和不悅就會形成個體的內驅力從而對自身行為進行調整。
二、個人組織匹配理論
個人-組織匹配就是個人同組織之間相互契合的程度。一般劃分為一致性與 互補性的兩種匹配形式。前者指的是:組織的文化、價值觀等方面同個人的人 格、價值觀等方面的相似性程度;后者則是指個人和組織雙方需求的互相滿足[8]。
三、 社會認知理論
社會認知理論,描述了在組織中的個人認知的形成過程,組織環境同其自身行為之間的相互影響過程。最終定義為:個體的行為會同時受到自身內驅力和外部環境的共同影響。即所處環境或其個人認知均無法形成個人認知的完整過程,個體認知和社會環境共同影響并決定了個體的行為[9]。這一理論對于解釋組織中人的行為是一個很好的視角,并為本文中的假設提供了進一步的理論支持。
.............................
第二節 個人-組織價值觀匹配文獻綜述
一、 個人-組織價值觀匹配的概念界定
在明確個人-組織價值觀匹配這一概念的具體界定之前,我們先簡單按照其發展路徑了解下價值觀與個人組織匹配理論這兩個關鍵構成。
(一)價值觀的定義與人-組織匹配理論的提出
價值觀的定義:基于人一定的思維決策過程所產生的從認知到進行決策全過程的的依據,這也體現出人、事、物具有一定的價值或作用。
個人-組織匹配理論的提出:由于個人存在于組織之中,因此組織對個體的影響無疑是巨大的,同時也蘊含著許多值得探究的細節包括對于其自身行為的關注等。在二十世紀五十年代提出了人-組織匹配的概念以后,學者們逐漸意識到匹配研究對于觀察組織內個體行為的重要性,因此在人-組織匹配理論提出之后,進一步切中了價值觀匹配這一維度。
(二)個人組織價值觀匹配的理論來源
個人-組織價值觀匹配來源于人-組織匹配理論,該理論研究由Lewin (1951) [10]最先提出。在后續的學者中,kristof 于1996年提出的整合模型(如圖2-1),他將人-組織匹配劃分為分為相似性匹配和互補性匹配(包括需求-能力匹配和需求-供給匹配兩個方面)[11]。研究表明,當組織所提供的組織環境能夠使個人和組織相關特征相契合時,員工因此所產生的積極狀態就會對如組織承諾等方面的變量產生正向影響。此后,他所提出的三維度整合模型受到了學術界的認可。

公共選修課企業倫理論文怎么寫
.................................
第三章 研究模型與研究假設 ............................. 23
第一節 研究模型 .................................. 23
第二節 研究假設 ................................ 23
第四章 研究方案設計與實施 .......................... 30
第一節 問卷調查 ..................... 30
一、 個人-組織價值觀匹配 ...................... 30
二、 親組織非倫理行為 .............................. 30
第五章 數據分析與假設檢驗 ......................... 35
第一節 描述性統計分析 .................................... 35
一、 樣本的描述性統計 .............................. 35
二、 量表的描述性統計-相關分析 ......................... 36
第五章 數據分析與假設檢驗
第一節 描述性統計分析
一、 樣本的描述性統計
本次問卷調查共收到有效問卷359份,均采用員工自評的方式進行,對樣本數據的基本信息進行統計分析,即調查問卷第一部分,具體結果見表5-1.

公共選修課企業倫理論文怎么寫
樣本來自于全國26個省及地區,包括內蒙古、遼寧、北京、山西、河南、湖南、福建以及香港等地區的企業員工。從表5-1可以看出,在性別分布中,男性占比49.86%,女性占比50.14%,男女比例相對較為平均,幾乎各自占到總體樣本的一半;在年齡分布上,主要集中在18-30歲(其中18-25年齡段人群47.08%,25-30年齡段人群44.01%),比例達到總體的91.09%,其他有少數在30-35歲之間(6.69%),極個別處于35-39歲之間(1.95%),沒有39歲以上你年齡,全部樣本年齡均符合新生代員工的年齡定位;從最高學歷看,沒有高中及以下學歷,擁有大專學歷的占11.42%,本科學歷占比47.35%,研究生及以上學歷占比41.23%,樣本整體有較好的受教育水平,均符合新生代員工關于學歷的要求。在工作年限方面,小于等于3年占比60.45%,3-5年占比27.3%,6-8年占比7.8%,大于等于8年占比4.46%,大部分的工作年限較少,大部分處于剛進入職場時間不久的階段;而在組織中職位方面,一般員工占比87.47%,占據了總體的絕大部分。根據表格最終數據可以得出,樣本總體的結構分布能夠在一定程度上反映出所研究對象的普遍特點,符合本研究的研究需要。
..........................
第六章 研究結論與未來展望
第一節 研究結論
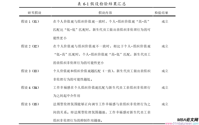
在進行結果的分析討論過程之前,將假設以及假設檢驗的結果匯總如下,具體見表6-1.

公共選修課企業倫理論文參考
從假設檢驗所得到的結果來看,本研究可以得出以下結論:
一、 主效應
(一)在個人價值觀與組織價值觀一致時,個人-組織價值觀“高-高”匹配比“低-低”匹配,新生代員工做出親組織非倫理行為的可能性更小。這一研究結果說明了在個人價值觀與(個人感知到的)所在組織的價值觀具有較高的匹配程度時,即員工理想中的組織價值觀應該有較高水平的認知,同時其所感知到的組織價值觀的確認知水平較高,相較于員工和所在組織都不重視價值觀的情況而言,新生代的員工不會急功近利地去做出雖然短期有利于組織但是有害于組織長期發展的親組織非倫理行為。
(二)在個人價值觀與組織價值觀不一致時,相比于個人-組織價值觀“低-高”匹配,個人-組織價值觀“高-低”匹配時新生代員工的親組織非倫理行為的可能性更小。這在實證上證明了,如果遇到了自己和所在組織對于價值觀的重視程度不一樣的情況,員工個人的價值觀水平更高,對于降低新生代員工進行親組織非倫理行為而言是更有益處的。
(三)相較于個人價值觀與組織價值觀不一致的情況,個人價值觀和組織價值觀越匹配(一致),新生代員工做出親組織非倫理行為的可能性越低。這一點說明了努力爭取獲得個人價值觀與組織價值觀更大程度的一致性,對于降低新生代員工進行親組織非倫理行為更有益處。這一研究結論進一步支持了個人組織匹配理論,以及自我一致性理論的觀點,即人會主動尋求意識與行為的一致性,當出現不一致的混亂狀態時,人也會向著“知行合一”的方向轉變;員工和組織雙方更加一致的認知更有助于降低員工有害行為的產生。
參考文獻(略)


