流動人口社會地位感知與創業選擇:基于相對剝奪理論的視
時間:2021-08-18 來源:51mbalunwen作者:vicky
筆者認為通過對比農村流動人口創業與城市人口創業,本文發現農村流動人口的整體創業水平、自雇比例和雇主比例均高于城市人口,農村流動人口在流入地創業活動中較為活躍。
1 緒論
1.1 研究背景
改革開放以來,我國流動人口數量持續增長,近五年雖有略微下降但是流動人口整體規模依舊很大,截至 2019 年年末,我國流動人口達 2.36 億人①。流動人口整體呈現向上流動趨勢,主要由農村向城鎮、欠發達地區向發達地區遷移,其中農村流動人口②尤其如此,流動人口已經成為城市經濟與社會結構中不可忽視的重要一環。但是,流動人口在流入地普遍遭遇區域分割帶來的外來歧視,甚至難以維持基本的生活需要,農村流動人口更是面臨外來歧視與城鄉分割伴隨的戶籍歧視,雙重歧視壓力下的農村流動人口在住房、教育、就業、社會保障等諸多領域與本地居民相差甚遠,其自身發展問題亟待解決。
長久以來,就業是個體實現經濟發展與向上流動的主要途徑,我國政府也高度重視農村流動人口的就業發展問題。2018 年政府工作報告指出要擴大農民工群體就業,健全勞動關系協商機制,全面治理工資拖欠問題,同時全方位增強公共就業服務,促進多渠道就業,以創業帶動就業,促進我國就業更加充分與公平。2019 年政府工作報告持續重點關注農民工就業問題,指出扎好做好農民工就業工作,堅決防止就業身份歧視,加強支持靈活就業。農村流動人口作為我國城市經濟建設的重要基層力量,其就業問題不容忽視。現有關于農村流動人口就業問題的研究發現農村流動人口在行業、職業、薪酬福利、工作環境、勞動保障等諸多方面均與本地居民存在較大差距(章莉等,2014),農村流動人口就業具有工資低、時間長、環境差、維權難、不穩定、無前景等特征(張明俠,2018),雖然這部分可以解釋為農村流動人口較低的教育水平和就業技能,但是農村流動人口在流入地面臨的就業歧視和就業困境基本是一個不爭的事實。可喜的是,同時有研究發現農村流動人口廣泛活躍于創業領域,并出現了“新化文印”、“沙縣小吃”、“桂林米粉”等典型案例(普蓂喆等,2016),農村流動人口的創業率甚至超過了本地居民(Liu 等,2019;張雙志和張龍鵬,2017)。創業作為一種特殊的就業方式,同樣是農村流動人口實現經濟發展與向上流動的有效途徑,農村流動人口創業不僅有利于其改善自身生活條件、增加社會認同,也可以創造更多的工作崗位,促進整個城市的經濟發展與繁榮。授人以魚不如授人以漁,因此,探究農村流動人口的創業問題十分必要。
.............................
1.2 研究目標及研究意義
1.2.1 研究目標
本文基于相對剝奪理論探究農村流動人口原生家庭社會地位感知與創業選擇之間的關系,并關注其人力資本、本地社會網絡嵌入與流入地區制度環境對上述關系的進一步作用,試圖達到以下理論目標:
(1)探究農村流動人口創業心理動因,揭示農村流動人口原生家庭社會地位感知對創業選擇的影響。
(2)探究人力資本、本地社會網絡嵌入對農村流動人口原生家庭社會地位感知與創業選擇間關系的影響,揭示人力資本、本地社會網絡嵌入的調節作用機制。
(3)探究流入地區制度環境對農村流動人口原生家庭社會地位感知與創業選擇間關系的影響,揭示制度環境的調節作用機制。
1.2.2 研究意義
農村流動人口處于城市邊緣位置,在勞動力市場遭遇工資和晉升歧視,通常難以通過就業實現經濟發展和向上流動。近來,有研究發現農村流動人口廣泛開展創業活動(Liu 等,2019;張雙志和張龍鵬,2017),雖多為自雇,但是體現了其積極的生活態度和人生態度。早期有關農村流動人口的研究多集中于其社會犯罪等消極行為(張丹丹等,2015;章元等,2011),忽略了其積極實現自我發展等主觀能動特征。有關流動人口創業行為的相關研究發現,流動行為篩選出了具有高風險、高生活質量追求的個體(葉文平等,2018b),流動人口普遍具有較強的冒險精神和較高的經濟社會地位追求。創業具有高收益和高回報等潛在特征,是農村流動人口彌補就業劣勢、實現經濟發展和向上流動的有效途徑之一,因此探究農村流動人口創業行為十分必要,具有以下重要意義。
............................
2 理論基礎與文獻綜述
2.1 理論基礎
本文的主要理論基礎為相對剝奪理論(Relative Deprivation Theory)。相對剝奪的概念最早出現在 Stouffer(1949)的《美國士兵》一書中,雖然作者沒有直接引用相對剝奪的概念,但是在該書中多處現象體現了相對剝奪的思想。較為經典的一個現象是:相比于晉升率低的軍隊,晉升率高的軍隊中士兵的士氣反而更低,原因是軍隊中晉升率高的士兵他們的參照對象是軍隊中的高層人物,因此當與其進行比較發現自己處于較低的地位時便產生了一種被剝奪感。1957 年,Merton 在《社會理論與社會結構》一書中對《美國士兵》中提到的現象進行整合和分析,提出了相對剝奪的概念,并對相對剝奪理論進行了初步介紹。Merton指出,相對剝奪的一個重要理論意義是被用作一個解釋的中間變量。Merton 認為人們的自我評價基于自己與重要他人的情況的對比,當自己的情況比他人的情況糟糕時,就會產生相對剝奪的感覺。Merton 強調的是相對剝奪概念中的“相對”,這里的重要他人即是參照對象。Merton 認為參照對象主要分為三類,分別是與自己具有實際聯系并有穩定社會關系的人、與自己處于同一社會地位的人、與自己處于不同社會地位的人。同時,Merton 應用參考群體的概念,對內群體和外群體何時充當參照物并如何發揮作用進行了詳細闡述。1966 年,Runciman對相對剝奪產生的具體條件進行了分析,指出了個體的期待和期待的正當性的重要性。同時,他對相對剝奪感進行了更細致的劃分,根據主體的不同將其分為個人剝奪感和群體剝奪感。其中,群體剝奪感源于個體將自己所屬群體與其他群體進行比較時產生的相對劣勢狀況。至此,相對剝奪的參照對象主要是他人,即橫向相對剝奪。之后有學者指出,相對剝奪感的產生也來源于個體自己過去、現在或者將來的狀態,即縱向相對剝奪(熊猛和葉一舵,2016)。
.........................
2.2 流動人口創業行為
創業是發現、評估和利用機會創造未來商品和服務的過程(Shane 和Venkataraman,2000)。Gartne(r1988);Low 和 MacMillan(1988);Shook 等(2003)認為,創建新企業是創業的核心。Parker(2009)則認為創業包括自我雇傭和獲得獨立的企業所有權。盡管有關流動人口創業行為的研究主要關注流動人口自身劣勢導致的創業時面臨的障礙,研究普遍認為流動人口外來者的身份使其遭受“外來者劣勢”,與此同時,其對流入地有限的熟悉程度、文化價值觀的差異、有限的個人資本等導致其在創業時比本地創業者面臨更多的困難。但是,同時有學者發現,流動人口的創業活躍度甚至高于本地人口(葉文平等,2018b),創業是流動人口改善經濟現狀、實現向上流動的有效途徑。我國目前關于流動人口創業的研究還處于發展階段,研究可多參考移民創業相關文獻。接下來本文將分別對移民創業和國內流動人口創業研究進行詳細回顧。
2.2.1 移民創業
移民創業是指移民識別、創造和利用經濟機會,在其移居國家創立新企業的過程,是移民自主創業和企業發展現象的總稱(Barrett 和 Vershinina,2017;Dheer,2018)。早期有關移民創業的研究發現移民創業主要是為了滿足生存需要,他們缺乏與主流勞動力市場相匹配的工作技能,主要選擇在民族飛地創業,企業退出率較高。民族飛地是指集中在同一特定空間的移民群體,他們組織各種企業服務于他們自己的民族市場(Portes,1981)。民族飛地主要有兩個方面的特征。第一,基于文化主義的觀點,民族飛地突出飛地內部社會網絡的作用,民族飛地為移民創業者提供創業機會、市場和資源。首先,民族飛地內企業間的集聚產生示范效應和規模效應,減少新企業創立、學習和經營的成本(Martín-Montaner 等,2018)。強烈的示范效應不僅有利于移民創立新企業,還進一步擴大了現有的移民創業網絡(張敏和張一力,2017;周歡懷和朱沛,2014)。其次,民族飛地為移民創業提供天然的消費市場。移民基于共同的文化習俗和消費習慣提供極具民族特色的特定產品,形成本地企業難以模仿和復制的競爭優勢。最后,基于民族紐帶的團結和信任為移民創業提供信息和資源。民族飛地是移民創業資源的主要來源之一,高度的群體內團結、共同的價值觀和規范使移民易從民族飛地獲得社區贊助、低價勞動力(Ndofor 和 Priem,2011)和市場信息(Fisher 和 Lewin,2018)等。
圖 3-1 研究模型
.................................
3 研究假設..................................33
3.1 社會地位感知與創業選擇..................................33
3.2 人力資本的調節作用..................................33
4 研究設計與假設檢驗..................................39
4.1 研究設計.................................39
4.1.1 數據來源.................................39
4.1.2 變量定義與測量....................39
5 結論與展望........................45
5.1 研究結論.............................45
5.1.1 農村流動人口的創業行為.......................45
5.1.2 原生家庭社會地位感知與創業選擇...........................45
4 研究設計與假設檢驗
4.1 研究設計
4.1.1 數據來源
本研究數據主要來源于由中山大學社會調查中心進行的中國勞動力動態調查(簡稱 CLDS)。CLDS 的調查對象為樣本家庭戶中的全部勞動力(年齡 15 至 64 歲的家庭成員),樣本覆蓋中國 29 個省份(西藏、海南、港澳臺除外),從2012 年開始每兩年進行一次,現已完成 2012 年、2014 年、2016 年三年的追蹤調查。該調查采用多階段、多層次與勞動力規模成比例的概率抽樣方法(multi?stage cluster,stratified,PPS sampling),內容涵蓋教育、工作、遷移、健康、社會參與、經濟活動、基層組織等眾多研究議題,是一項跨學科的大型綜合調查。
由于創業是一種相對小概率的選擇,本研究采用最新兩年(2014 年和 2016年)的調查數據以確保樣本數量的有效性。本文的研究對象為農村流動人口,借鑒 Liu 等(2019)的研究,本文將農村流動人口定義為居住在城市且具有農業戶口的個體。首先,本文根據調查對象戶口性質是否為農業戶口篩選出具有農業戶口的個體,進而根據調查對象現居住地是否在城市篩選出農村流動人口。其次,本文根據調查對象出生年份計算年齡,并篩選出 15-64 歲的個體。同時,根據調查對象職業類型刪除務農的個體,僅保留職業類型為創業和就業的個體。最后,為了進一步確保數據樣本整體的有效性,本文進行了如下進一步篩選:(1)剔除關鍵變量(現居住城市、戶口性質、社會地位等)缺失的樣本。(2)剔除變量信息缺失較多和不符合客觀事實的樣本。(3)為克服異常值的影響,對主要連續變量在 1%水平上進行縮尾處理。本文最終獲得有效樣本 2406 個。
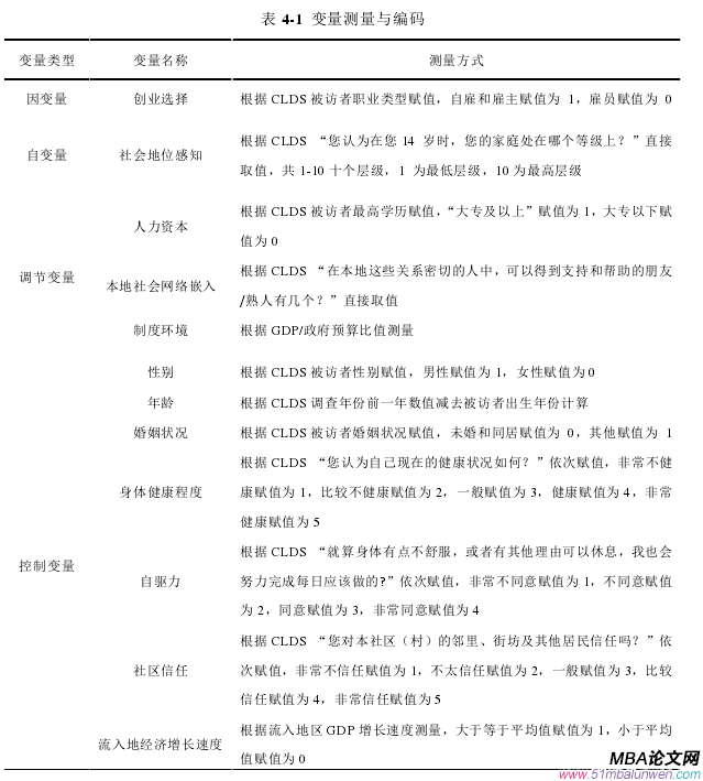
表 4-1 變量測量與編碼
...............................
5 結論與展望
5.1 研究結論
本文基于相對剝奪理論探究農村流動人口創業選擇,構建了以社會地位感知為自變量,人力資本、本地社會網絡嵌入和制度環境為調節變量的研究模型,并對相關的理論假設進行了實證檢驗,結果基本符合我們的理論預期,主要得出以下研究結論。
5.1.1 農村流動人口的創業行為
通過對比農村流動人口創業與城市人口創業,本文發現農村流動人口的整體創業水平、自雇比例和雇主比例均高于城市人口,農村流動人口在流入地創業活動中較為活躍。但是,通過分析農村流動人口的創業動機,本文發現農村流動人口的創業選擇多為彌補勞動力市場就業劣勢,因為沒有更好的工作選擇轉而創業,多數農村流動人口僅將創業作為就業的一種替代性選擇。此外,通過分析農村流動人口的創業類型,本文發現僅有不到五分之一的農村流動人口為雇主型創業,絕大部分農村流動人口為自我雇傭,農村流動人口的創業層次有待提升。
5.1.2 原生家庭社會地位感知與創業選擇
通過實證分析,本文發現農村流動人口原生家庭社會地位感知越低,其越傾向開展創業活動,農村流動人口平均原生家庭社會地位感知低于城市人口,改變現狀、出人頭地的強烈愿望促使其選擇創業。農村流動人口在戶籍地實現經濟發展的機會有限,為了尋求更好的發展機會其離開戶籍地前往城市打工,但是,農村流動人口身份背景帶來的文化制度排斥和流入地與流出地巨大的發展差距導致農村流動人口感受到更加強烈的相對剝奪。對于處于勞動力市場就業劣勢地位的農村流動人口而言,創業成功可以更加快速實現其經濟發展和向上流動,因此,改變現狀的強烈意愿促使其創業行為的產生。此外,社會地位感知越低的農村流動人口,其創業的機會成本越低,創業成功帶來的效用越大,因此其更愿意通過創業放手一搏。
參考文獻(略)
1 緒論
1.1 研究背景
改革開放以來,我國流動人口數量持續增長,近五年雖有略微下降但是流動人口整體規模依舊很大,截至 2019 年年末,我國流動人口達 2.36 億人①。流動人口整體呈現向上流動趨勢,主要由農村向城鎮、欠發達地區向發達地區遷移,其中農村流動人口②尤其如此,流動人口已經成為城市經濟與社會結構中不可忽視的重要一環。但是,流動人口在流入地普遍遭遇區域分割帶來的外來歧視,甚至難以維持基本的生活需要,農村流動人口更是面臨外來歧視與城鄉分割伴隨的戶籍歧視,雙重歧視壓力下的農村流動人口在住房、教育、就業、社會保障等諸多領域與本地居民相差甚遠,其自身發展問題亟待解決。
長久以來,就業是個體實現經濟發展與向上流動的主要途徑,我國政府也高度重視農村流動人口的就業發展問題。2018 年政府工作報告指出要擴大農民工群體就業,健全勞動關系協商機制,全面治理工資拖欠問題,同時全方位增強公共就業服務,促進多渠道就業,以創業帶動就業,促進我國就業更加充分與公平。2019 年政府工作報告持續重點關注農民工就業問題,指出扎好做好農民工就業工作,堅決防止就業身份歧視,加強支持靈活就業。農村流動人口作為我國城市經濟建設的重要基層力量,其就業問題不容忽視。現有關于農村流動人口就業問題的研究發現農村流動人口在行業、職業、薪酬福利、工作環境、勞動保障等諸多方面均與本地居民存在較大差距(章莉等,2014),農村流動人口就業具有工資低、時間長、環境差、維權難、不穩定、無前景等特征(張明俠,2018),雖然這部分可以解釋為農村流動人口較低的教育水平和就業技能,但是農村流動人口在流入地面臨的就業歧視和就業困境基本是一個不爭的事實。可喜的是,同時有研究發現農村流動人口廣泛活躍于創業領域,并出現了“新化文印”、“沙縣小吃”、“桂林米粉”等典型案例(普蓂喆等,2016),農村流動人口的創業率甚至超過了本地居民(Liu 等,2019;張雙志和張龍鵬,2017)。創業作為一種特殊的就業方式,同樣是農村流動人口實現經濟發展與向上流動的有效途徑,農村流動人口創業不僅有利于其改善自身生活條件、增加社會認同,也可以創造更多的工作崗位,促進整個城市的經濟發展與繁榮。授人以魚不如授人以漁,因此,探究農村流動人口的創業問題十分必要。
.............................
1.2 研究目標及研究意義
1.2.1 研究目標
本文基于相對剝奪理論探究農村流動人口原生家庭社會地位感知與創業選擇之間的關系,并關注其人力資本、本地社會網絡嵌入與流入地區制度環境對上述關系的進一步作用,試圖達到以下理論目標:
(1)探究農村流動人口創業心理動因,揭示農村流動人口原生家庭社會地位感知對創業選擇的影響。
(2)探究人力資本、本地社會網絡嵌入對農村流動人口原生家庭社會地位感知與創業選擇間關系的影響,揭示人力資本、本地社會網絡嵌入的調節作用機制。
(3)探究流入地區制度環境對農村流動人口原生家庭社會地位感知與創業選擇間關系的影響,揭示制度環境的調節作用機制。
1.2.2 研究意義
農村流動人口處于城市邊緣位置,在勞動力市場遭遇工資和晉升歧視,通常難以通過就業實現經濟發展和向上流動。近來,有研究發現農村流動人口廣泛開展創業活動(Liu 等,2019;張雙志和張龍鵬,2017),雖多為自雇,但是體現了其積極的生活態度和人生態度。早期有關農村流動人口的研究多集中于其社會犯罪等消極行為(張丹丹等,2015;章元等,2011),忽略了其積極實現自我發展等主觀能動特征。有關流動人口創業行為的相關研究發現,流動行為篩選出了具有高風險、高生活質量追求的個體(葉文平等,2018b),流動人口普遍具有較強的冒險精神和較高的經濟社會地位追求。創業具有高收益和高回報等潛在特征,是農村流動人口彌補就業劣勢、實現經濟發展和向上流動的有效途徑之一,因此探究農村流動人口創業行為十分必要,具有以下重要意義。
............................
2 理論基礎與文獻綜述
2.1 理論基礎
本文的主要理論基礎為相對剝奪理論(Relative Deprivation Theory)。相對剝奪的概念最早出現在 Stouffer(1949)的《美國士兵》一書中,雖然作者沒有直接引用相對剝奪的概念,但是在該書中多處現象體現了相對剝奪的思想。較為經典的一個現象是:相比于晉升率低的軍隊,晉升率高的軍隊中士兵的士氣反而更低,原因是軍隊中晉升率高的士兵他們的參照對象是軍隊中的高層人物,因此當與其進行比較發現自己處于較低的地位時便產生了一種被剝奪感。1957 年,Merton 在《社會理論與社會結構》一書中對《美國士兵》中提到的現象進行整合和分析,提出了相對剝奪的概念,并對相對剝奪理論進行了初步介紹。Merton指出,相對剝奪的一個重要理論意義是被用作一個解釋的中間變量。Merton 認為人們的自我評價基于自己與重要他人的情況的對比,當自己的情況比他人的情況糟糕時,就會產生相對剝奪的感覺。Merton 強調的是相對剝奪概念中的“相對”,這里的重要他人即是參照對象。Merton 認為參照對象主要分為三類,分別是與自己具有實際聯系并有穩定社會關系的人、與自己處于同一社會地位的人、與自己處于不同社會地位的人。同時,Merton 應用參考群體的概念,對內群體和外群體何時充當參照物并如何發揮作用進行了詳細闡述。1966 年,Runciman對相對剝奪產生的具體條件進行了分析,指出了個體的期待和期待的正當性的重要性。同時,他對相對剝奪感進行了更細致的劃分,根據主體的不同將其分為個人剝奪感和群體剝奪感。其中,群體剝奪感源于個體將自己所屬群體與其他群體進行比較時產生的相對劣勢狀況。至此,相對剝奪的參照對象主要是他人,即橫向相對剝奪。之后有學者指出,相對剝奪感的產生也來源于個體自己過去、現在或者將來的狀態,即縱向相對剝奪(熊猛和葉一舵,2016)。
.........................
2.2 流動人口創業行為
創業是發現、評估和利用機會創造未來商品和服務的過程(Shane 和Venkataraman,2000)。Gartne(r1988);Low 和 MacMillan(1988);Shook 等(2003)認為,創建新企業是創業的核心。Parker(2009)則認為創業包括自我雇傭和獲得獨立的企業所有權。盡管有關流動人口創業行為的研究主要關注流動人口自身劣勢導致的創業時面臨的障礙,研究普遍認為流動人口外來者的身份使其遭受“外來者劣勢”,與此同時,其對流入地有限的熟悉程度、文化價值觀的差異、有限的個人資本等導致其在創業時比本地創業者面臨更多的困難。但是,同時有學者發現,流動人口的創業活躍度甚至高于本地人口(葉文平等,2018b),創業是流動人口改善經濟現狀、實現向上流動的有效途徑。我國目前關于流動人口創業的研究還處于發展階段,研究可多參考移民創業相關文獻。接下來本文將分別對移民創業和國內流動人口創業研究進行詳細回顧。
2.2.1 移民創業
移民創業是指移民識別、創造和利用經濟機會,在其移居國家創立新企業的過程,是移民自主創業和企業發展現象的總稱(Barrett 和 Vershinina,2017;Dheer,2018)。早期有關移民創業的研究發現移民創業主要是為了滿足生存需要,他們缺乏與主流勞動力市場相匹配的工作技能,主要選擇在民族飛地創業,企業退出率較高。民族飛地是指集中在同一特定空間的移民群體,他們組織各種企業服務于他們自己的民族市場(Portes,1981)。民族飛地主要有兩個方面的特征。第一,基于文化主義的觀點,民族飛地突出飛地內部社會網絡的作用,民族飛地為移民創業者提供創業機會、市場和資源。首先,民族飛地內企業間的集聚產生示范效應和規模效應,減少新企業創立、學習和經營的成本(Martín-Montaner 等,2018)。強烈的示范效應不僅有利于移民創立新企業,還進一步擴大了現有的移民創業網絡(張敏和張一力,2017;周歡懷和朱沛,2014)。其次,民族飛地為移民創業提供天然的消費市場。移民基于共同的文化習俗和消費習慣提供極具民族特色的特定產品,形成本地企業難以模仿和復制的競爭優勢。最后,基于民族紐帶的團結和信任為移民創業提供信息和資源。民族飛地是移民創業資源的主要來源之一,高度的群體內團結、共同的價值觀和規范使移民易從民族飛地獲得社區贊助、低價勞動力(Ndofor 和 Priem,2011)和市場信息(Fisher 和 Lewin,2018)等。

圖 3-1 研究模型
3 研究假設..................................33
3.1 社會地位感知與創業選擇..................................33
3.2 人力資本的調節作用..................................33
4 研究設計與假設檢驗..................................39
4.1 研究設計.................................39
4.1.1 數據來源.................................39
4.1.2 變量定義與測量....................39
5 結論與展望........................45
5.1 研究結論.............................45
5.1.1 農村流動人口的創業行為.......................45
5.1.2 原生家庭社會地位感知與創業選擇...........................45
4 研究設計與假設檢驗
4.1 研究設計
4.1.1 數據來源
本研究數據主要來源于由中山大學社會調查中心進行的中國勞動力動態調查(簡稱 CLDS)。CLDS 的調查對象為樣本家庭戶中的全部勞動力(年齡 15 至 64 歲的家庭成員),樣本覆蓋中國 29 個省份(西藏、海南、港澳臺除外),從2012 年開始每兩年進行一次,現已完成 2012 年、2014 年、2016 年三年的追蹤調查。該調查采用多階段、多層次與勞動力規模成比例的概率抽樣方法(multi?stage cluster,stratified,PPS sampling),內容涵蓋教育、工作、遷移、健康、社會參與、經濟活動、基層組織等眾多研究議題,是一項跨學科的大型綜合調查。
由于創業是一種相對小概率的選擇,本研究采用最新兩年(2014 年和 2016年)的調查數據以確保樣本數量的有效性。本文的研究對象為農村流動人口,借鑒 Liu 等(2019)的研究,本文將農村流動人口定義為居住在城市且具有農業戶口的個體。首先,本文根據調查對象戶口性質是否為農業戶口篩選出具有農業戶口的個體,進而根據調查對象現居住地是否在城市篩選出農村流動人口。其次,本文根據調查對象出生年份計算年齡,并篩選出 15-64 歲的個體。同時,根據調查對象職業類型刪除務農的個體,僅保留職業類型為創業和就業的個體。最后,為了進一步確保數據樣本整體的有效性,本文進行了如下進一步篩選:(1)剔除關鍵變量(現居住城市、戶口性質、社會地位等)缺失的樣本。(2)剔除變量信息缺失較多和不符合客觀事實的樣本。(3)為克服異常值的影響,對主要連續變量在 1%水平上進行縮尾處理。本文最終獲得有效樣本 2406 個。

表 4-1 變量測量與編碼
5 結論與展望
5.1 研究結論
本文基于相對剝奪理論探究農村流動人口創業選擇,構建了以社會地位感知為自變量,人力資本、本地社會網絡嵌入和制度環境為調節變量的研究模型,并對相關的理論假設進行了實證檢驗,結果基本符合我們的理論預期,主要得出以下研究結論。
5.1.1 農村流動人口的創業行為
通過對比農村流動人口創業與城市人口創業,本文發現農村流動人口的整體創業水平、自雇比例和雇主比例均高于城市人口,農村流動人口在流入地創業活動中較為活躍。但是,通過分析農村流動人口的創業動機,本文發現農村流動人口的創業選擇多為彌補勞動力市場就業劣勢,因為沒有更好的工作選擇轉而創業,多數農村流動人口僅將創業作為就業的一種替代性選擇。此外,通過分析農村流動人口的創業類型,本文發現僅有不到五分之一的農村流動人口為雇主型創業,絕大部分農村流動人口為自我雇傭,農村流動人口的創業層次有待提升。
5.1.2 原生家庭社會地位感知與創業選擇
通過實證分析,本文發現農村流動人口原生家庭社會地位感知越低,其越傾向開展創業活動,農村流動人口平均原生家庭社會地位感知低于城市人口,改變現狀、出人頭地的強烈愿望促使其選擇創業。農村流動人口在戶籍地實現經濟發展的機會有限,為了尋求更好的發展機會其離開戶籍地前往城市打工,但是,農村流動人口身份背景帶來的文化制度排斥和流入地與流出地巨大的發展差距導致農村流動人口感受到更加強烈的相對剝奪。對于處于勞動力市場就業劣勢地位的農村流動人口而言,創業成功可以更加快速實現其經濟發展和向上流動,因此,改變現狀的強烈意愿促使其創業行為的產生。此外,社會地位感知越低的農村流動人口,其創業的機會成本越低,創業成功帶來的效用越大,因此其更愿意通過創業放手一搏。
參考文獻(略)
相關閱讀
暫無數據


