變革型數字領導力對企業數字化轉型績效的影響思考
本文是一篇領導力與領導藝術論文,本研究依托領導力理論、高階理論、制度與新制度理論以及商業模式理論,探究變革型數字領導力對企業數字化轉型績效的作用機制;明確商業模式創新是企業實施數字化轉型的關鍵著力點,將商業模式創新作為中介變量;
第1章 緒論
1.1 研究背景
隨著大數據、云計算、物聯網等新一代數字技術的蓬勃發展,人類社會已經進入以數字化為表征的新時代(陳劍等,2020),數字經濟融入了全球經濟發展的主旋律。數字經濟作為經濟高質量發展的新動能,是近年來企業、產業乃至經濟體之間競爭的新興角力場。黨的十八大以來,我國高度重視數字經濟發展,先后印發《數字經濟發展戰略》和《“十四五”數字經濟發展規劃》,著力推進數字產業化和產業數字化,取得了舉世矚目的發展成就。我國數字經濟總體規模連續多年穩居世界第二,對經濟社會發展發揮了不可磨滅的引領支撐作用。然而,實體經濟仍然是我國現代化經濟體系的根本主體。過去三年的疫情暴露了實體經濟在面臨重大特殊事件時可能會遭受到的短期沖擊,因而推動實體經濟高質量轉型發展至關重要。黨的二十大報告強調,要堅持把發展經濟的著力點放在實體經濟上,促進數字經濟和實體經濟深度融合,賦能傳統產業轉型升級,催生新產業、新業態、新模式。《國務院關于數字經濟發展情況的報告》也指出要推進企業“上云用數賦智”,促進傳統企業全方位、全鏈條轉型升級,為產業數字化轉型提檔加速。
對于企業而言,數字化轉型是數字經濟背景下傳統企業生存發展的必然趨勢,各傳統行業的企業已廣泛投身于數字化轉型實踐。由于全球正在經歷百年未有之大變局,我國企業發展所處的內外部環境也在發生復雜、深刻的變化。數字化轉型的情境性極為突出,需要企業“適時而變、因地制宜”(朱秀梅和林曉玥,2022),這也為企業的數字化轉型實踐帶來新挑戰、新要求。事實上,當前很多企業的管理水平滯后于環境變化,數字技術與企業發展路徑難以充分融合,我國傳統產業的數字化轉型發展尚未達到理想水平,僅有極少數企業的數字化投入真正轉化成了卓越的經營績效,很多企業數字化轉型的實際效果尚差強人意(馬鴻佳和王亞婧,2023),企業推行數字化轉型后的績效增長并不顯著(戚聿東和蔡呈偉,2020)。由此可見,提出數字化轉型戰略僅是企業邁出的第一步,如何真正加深數字化轉型程度、提升數字化轉型的水平和效果才是最主要的實踐難題。
.........................
1.2 研究意義
1.2.1 理論意義
本研究具備以下幾方面的理論意義。
首先,本研究豐富了數字化轉型影響因素的研究。有關數字化轉型的研究大多關注數字化轉型的作用和結果,對數字化轉型的前因和具體影響路徑的探索較少且未成體系。本研究關注企業管理特征對數字化轉型的影響,根據領導力理論、高階理論、制度與新制度理論以及商業模式理論,聚焦領導力特征對數字化轉型的關鍵作用,探尋到變革型數字領導力這一兼具變革型領導力和數字領導力主要特征的新興變量對企業數字化轉型的影響,為數字化轉型影響因素的研究開辟新方向。
其次,本研究明晰了數字化轉型路徑中商業模式創新的關鍵作用,解構出提升數字化轉型績效的具體機制。過往文獻從戰略、實施過程和轉型程度等不同層面研究數字化轉型,自然也會得出差異化的結論。本研究錨定數字化轉型的實施效果層面,探尋提升數字化轉型績效的具體路徑,發現商業模式是企業實施數字化轉型的實際發力點,也是決定轉型效果的核心要素。由此,研究明確了商業模式創新在變革型數字領導力與數字化轉型績效之間的中介作用,彌補了數字化轉型具體驅動機制的研究不足,也填充了變革型數字領導力這一新興變量對其他要素影響效應的研究空白。
最后,本研究關注到數據在數字化轉型過程中發揮的潛在價值,指出洞察數據背后邏輯的重要意義,向研究框架中引入又一新興變量——數據驅動洞察力,探尋該變量在數字化轉型績效提升機制中發揮的調節效應,進一步豐富了商業模式創新的影響因素以及數字化轉型驅動機制的研究成果,也對數據驅動洞察力在企業管理變革中發揮的實際功能作出了更細致、深入的詮釋。
.........................
第2章 理論基礎與文獻綜述
2.1 相關理論基礎
2.1.1 領導力理論
領導力理論源于社會心理學理論,在理論發展的過程中逐步被擴展至其他領域。經典領導力理論研究不斷發展,研究視角也在不斷切換,衍生出多個分支。一是領導力心理-特質論。Carlyle早在1840年就開啟了對領導力特質的研究。領導力特質理論旨在強調領導者個人的品質特征,注重對領導者和非領導者在生理、智力、個性以及社交等方面的進行區分(Geier,1967)。依據領導特質理論,優秀領導者的身上具有一些共性的重要特質,例如自信心、進取心、領導欲、正直、有才智和工作相關知識豐富等(Kirkpatrick和Locke,1991)。Smith和Foti(1998)指出領導力特質理論的核心價值在于能夠助力企業更有效地識別到領導能力,預測領導者的出現,而不在于真正對有效和無效領導者進行區分。該派理論后續又發展出眾多分支,主要包括魅力型領導理論(House,1977)、倫理領導論(Gini,2004)以及誠信領導論(Avolio等,2004)。
二是領導力行為理論。Lewin 等(1939)轉而觀察領導者的行為,提出了領導力行為理論,并從權力維度出發將領導者的行為風格劃分為民主型、專制型和放任型三種。后續研究又分別從任務—關系(Stogdill,1948;Judge,2004)、領導職能(Bennis,1984)和領導過程(Sternberg,2007)等維度出發,逐步豐富了領導力行為理論。值得一提的是,隨著經濟、技術和社會的發展,變革成了領導最重要的職能之一,變革型領導力(Burns,1978)也被放在領導職能維度的領導行為理論中進行探討,該理論的出現在整個領導力理論學界掀起了一次巨大的革命,成為之后幾十年理論和實踐領域共同關注的焦點。
.........................
2.2 數字化轉型的研究現狀
2.2.1 數字化轉型的概念
數字化轉型(Digital Transformation,DT)是數字經濟時代中的一種由快速進步的大數據、云計算、物聯網等數字技術所推動的新興戰略升級現象(Khin等,2018),實質上是一種社會技術現象(Nambisan等,2017)。近幾年來,隨著越來越多的企業實施數字化轉型戰略,數字化轉型成為廣受關注的研究熱點。數字化轉型的概念最早由Patel和McCarthy于2000年引入到企業管理的相關研究中,但在當時,數字化轉型的相關理論尚超前于企業的經營實踐,因此有關數字化轉型的研究發展較為緩慢。直至2014年,數字化轉型才在學術界和產業界逐漸獲得較多的關注。
截至目前,學術界對于數字化轉型的概念界定見仁見智、尚未達成一致,但絕大多數主要從兩個角度進行理解:一個角度是著眼于數字技術層面,認為數字化轉型就是企業在發展和運營過程中應用各種新興數字技術;另一個角度是強調轉型,將數字化轉型理解為企業通過持續學習和利用數字技術而實現的組織架構、工作流程、發展路徑等方面的革新。
側重于應用數字技術的角度,Westerman等(2014)將數字化轉型定義為使用數字技術從根本上提高企業績效或影響力的過程,是指通過信息技術和基于互聯網的應用程序以數字形式提供信息、業務流程和產品的過程。Heilig等(2017)以及Chanias(2019)認為數字化轉型是對高級IT的擴展使用和對傳統技術的改進使用,是一種將數字技術與企業業務的有機結合。Nwankpa和Roumani(2016)將數字化轉型定義為組織利用大數據、云計算、移動通信和社交媒體平臺等新興技術,開發并提供新的產品和服務的過程。Loonam等(2018)指出數字化轉型的具體舉措包括結合虛擬化系統、移動系統和嵌入式分析系統這三項關鍵技術進行的新型信息和通信技術系統的整合部署。
..............................
第3章 模型構建與研究假設 .............................. 33
3.1 變革型數字領導力對企業數字化轉型績效的影響 .................... 33
3.2 變革型數字領導力對商業模式創新的影響 ................................ 35
第4章 實證分析 .................................. 43
4.1 變量的測量 .................................. 43
4.1.1 變革型數字領導力的測量 .............................. 43
4.1.2 數字化轉型績效的測量 ............................ 43
第5章 研究結果與討論 ............................. 65
5.1 討論與結論 .......................... 65
5.1.1 實證結果討論 ............................ 65
5.1.2 研究結論 ............................. 66
5.2 管理啟示 ............................... 68
第4章 實證分析
4.1 變量的測量
本研究對于變革型數字領導力、數字化轉型績效、商業模式創新和數據驅動洞察力四個變量的測量,均是借鑒權威期刊內過往研究中的成熟量表,并且在不改變原有意思的基礎上,對各成熟量表內部分題項的表述方式進行細微的調整,使其更加適合我國情境和國人的日常表達習慣。
4.1.1 變革型數字領導力的測量
對于變革型數字領導力(DTL)的測量,本研究借鑒Alnuaimi等(2022)在研究中提出的成熟量表。該研究指出,該量表適用于探究轉型企業中領導力特征對組織特征和組織行為等其他因素的影響,與本文的研究內容具有一定的相關性。此量表共有5個題項,為確保題項表述內容適用我國情境,本文根據中文的語言習慣將該量表的題項表述進行細微的調整,應用到本研究中,如表4.1所示。

領導力與領導藝術論文怎么寫
.................................
第5章 研究結果與討論
5.1 討論與結論
5.1.1 實證結果討論
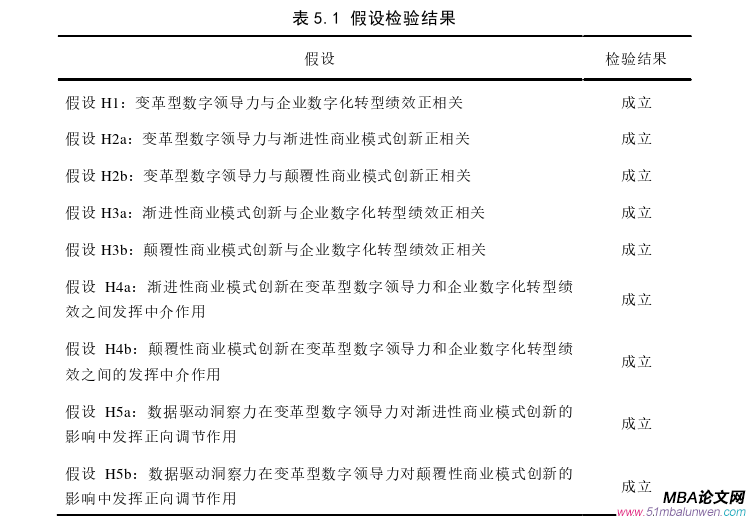
在國家層面,傳統企業數字化轉型是推動實體經濟與數字經濟深度融合的必要途徑。在企業層面,數字化轉型關系到傳統企業在數字時代的存續與發展。數字化轉型績效是衡量企業數字化轉型成功與否的重要標志,企業如何實施數字化轉型并獲得高水平的數字化轉型績效是數字時代的核心議題。本研究以領導力理論、高階理論、制度理論與新制度理論為基礎,揭示了變革型數字領導力通過商業模式創新對數字化轉型績效的作用機制,并探討了數據驅動洞察力的調節效應,通過對數據的深入處理進行信度與效度檢驗、相關性分析和回歸分析,證明了前文所提出的各項假設,現將假設檢驗結果匯總至表5.1中。

領導力與領導藝術論文參考
參考文獻(略)


