W公司基層員工績效考核優化探討
本文是一篇人力資源管理論文,本研究為W公司績效考核體系的改進提供了清晰的方向指引。然而,在實施過程中可能會面臨一些未預見的挑戰。未來的工作需要持續監控優化措施的效果,并根據實際情況進行及時調整。隨著組織環境的演變和員工需求的發展,績效考核體系也需不斷創新和完善。
第1章 緒論
1.1 研究背景及意義
1.1.1 研究背景
移動通信技術的持續進步已經使其成為現代社會中人們日常生活和工作不可或缺的一部分。在運營商的移動通信網絡中,網絡優化是確保網絡質量和用戶體驗的關鍵環節。然而,由于通信技術發展迅速,網絡拓撲結構的復雜性以及信道條件的多變性,運營商在有限的時間內往往難以實現網絡的有效優化。華為或中興等設備制造商為了節約成本,未在優化過程中投入過多的人力資源。因此,作為運營商和設備制造商之間的第三方網絡優化公司應運而生,它們是運營商和設備制造商之間的橋梁,通過在設備制造商技術人員的指導下不斷學習和應用先進的技術手段及算法,對網絡覆蓋進行持續的調整和改進。幫助運營商提升網絡性能,降低故障率,提高資源的利用率,達到更好地滿足用戶需求的目的。
隨著市場競爭的加劇,第三方網絡優化公司面臨著更高的市場壓力和客戶要求。競爭劇烈的市場環境下,人才的吸引和留存成為公司亟需解決的問題,員工績效成為衡量企業成功與否的重要指標之一。因此,對公司而言,建立一套科學合理的員工績效考核體系至關重要。這能夠有效提高員工的工作積極性,激勵員工的工作熱情,吸引和留住人才,推動企業業務的增長以及提高服務水平。
W公司是一家典型的網絡優化公司,成立于2006年,主要從事通信、信息和軟硬件技術服務。公司的業務范圍廣泛,包括無線網絡優化、綜合代理維護、設備安裝與調試測試、規劃與建設室內分布系統、應用系統集成、軟件研發等多個領域。W公司在全國多個省份和城市中建立了分支機構和辦事處,憑借其在通信網絡建設和運營維護方面的深厚經驗,與中國電信、中國移動、中國聯通、中國鐵塔等四大運營商以及國內外知名電信設備制造商建立了深厚的合作關系。

人力資源管理論文怎么寫
....................
1.2 國內外研究現狀
1.2.1 國外研究現狀
(1) 關于績效考核管理優化的研究
績效考核管理的研究在國際上已經取得顯著的成果。Kim S, Lee S等(2020)指出領導-成員交換(Leader-Member Exchange,LMX)與員工績效考核反應之間的關系。通過調查研究,論文發現LMX與員工對績效考核的態度和反應存在顯著關聯,LMX的員工對績效考核持有積極態度,認為其公正、準確,對績效考核結果更為滿意。論文探討了影響LMX-績效考核反應關系的一些因素。研究為進一步探究LMX與績效考核優化關系提供了有價值的參考。Friesen J, McKee D等(2019)分析了績效考核反應的相關理論和研究成果,包括績效考核的目的、過程和結果對員工的影響,以及員工對績效考核的態度和行為。同時,該論文也提出了一些未來研究的建議,例如探討績效考核反應與員工工作滿意度、組織承諾、工作績效等之間的關系,以及不同文化和背景下員工對績效考核的反應差異等。Ba?ar E, Köse T等(2021)通過系統回顧的分析方法,對納入研究的各種績效管理措施進行了統計分析,并考慮了多種變量的影響,對研究結果的一致性和異質性進行了分析和解釋。研究者提出了進一步研究的建議,包括深入探索績效管理優化與組織績效之間的機制和中介變量,以及比較不同績效管理實踐的有效性。DeNisi和Kluger認為績效管理是持續性的,它是從設定目標和任務、觀察績效、討論績效,再到提供、接受指導和反饋的一個持續性過程,在這持續過程中強調績效評價只是績效管理體系過程中的重要一環,績效評價不等同于績效管理。
............................
第2章 概念界定及理論基礎
2.1 概念界定
2.1.1 績效考核
績效(Performance)在組織管理領域是一個至關重要的概念。簡言之,績效代表了組織的成果與效能。其中,成果通常指的是組織在外部環境中的表現,而效能涉及組織內部運作的效率。兩者相輔相成,缺乏內部運作的高效率可能會導致組織失去在外部環境中的競爭力,而外部成果的實現往往基于內部運作的高效能。
績效是在特定時間內,通過各種努力完成一項或多項任務所獲得的工作成就和效率。它具有影響因素眾多、評價層面廣泛和不斷變化的特性。績效水平受到多種因素的影響,如領導者的領導能力、團隊成員的工作技能、外部環境和機遇等;評估績效需要從多個視角和層面進行,以確保結果的全面性和客觀性;績效水平會隨著時間的推移和投入產出比例的改變而發生變動。通常成本越低而成果越豐碩或目標達成度越高,表明績效越優秀。
績效考核是組織和個人層面上對業績和投入的綜合評估,旨在實現戰略目標。它不僅關注結果,也重視過程,確保評估的全面性、科學性、合理性和便捷性。在組織層面,績效表現通過關鍵業績指標、績效合約的完成情況以及業務的開展來衡量。個人績效則涵蓋了能力、知識和工作表現,反映個人在崗位上承擔目標和完成任務的能力。這種評估方式將行為與結果有機結合,要求對投入和產出進行統籌考慮,以確保績效考核的全面完整和科學可靠。
...............................
2.2 績效考核理論
2.2.1 成就動機理論
成就動機理論在探討個體行為和動機的心理機制中,提供了一個理解和預測人們行為的重要框架。成就動機作為一種內在的心理驅動力,是個體在面對具有一定困難和挑戰性的活動時,追求成功結果和超越他人的內在欲望。這種動機不僅影響個體的工作表現,還與組織的整體發展密切相關。
麥克利蘭成就動機理論,被稱為“三種需要理論”,經過長期研究,將人的高層次需要分為對成就、權力和親和的需求。麥克利蘭特別強調了成就需要在個體成長和發展中的重要性,因此該理論常被簡化為成就需要理論。他認為具有高成就需要的個體傾向于追求那些能夠明確標準和提供即時反饋的任務,這樣的個體更傾向于通過自己的努力來實現目標,而不是依賴于運氣或外部因素。
在麥克利蘭的基礎上,阿特金森進一步深化了成就動機理論,提出了著名的成就動機模型。阿特金森提出了兩種不同的成就驅動力:追求成功和規避失敗,追求成功的動機可以通過以下公式來表示:追求成功的動機 = 追求成功的傾向性 × 成功的可能性 × 成功的誘因價值。其中,成功的可能性 = 1 - 失敗的可能性。避免失敗的動機則可以表示為:避免失敗的動機 = 避免失敗的傾向性 × 失敗的可能性 × 失敗的誘因價值。阿特金森的理論強調了個體在面對成功與失敗時的不同傾向性,以及這些傾向性如何影響個體的行為選擇和動機表現。
.....................
第3章 W公司基層員工績效考核現狀 ..................... 19
3.1 公司概況 ............................ 19
3.1.1 公司簡介 ............................... 19
3.1.2 公司的組織架構 .................... 19
第4章 W公司績效考核管理存在的問題和成因 ................. 28
4.1 調查設計與分析 ......................... 28
4.1.1 問卷調查分析 ............................ 28
4.1.2 訪談調查分析 ........................... 34
第5章 W公司績效考核管理優化策略 .................... 45
5.1 W公司績效考核管理優化建議 ........................ 45
5.1.1 完善績效考核指標 ........................... 45
5.1.2 更新績效考核方法 ...................... 46
第5章 W公司績效考核管理優化策略
5.1 W公司績效考核管理優化建議
5.1.1 完善績效考核指標
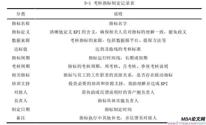
為了適應不斷變化的環境和客戶需求,傳統的績效考核指標亟需更新與改進。企業要保持其競爭力,就必須對績效考核管理系統進行持續的評估與優化,以確保該系統既能夠促進員工的個人成長,又能夠助力實現公司的長遠戰略目標。 指標制定階段引入關鍵績效指標(KPI),設計以結果為導向的關鍵績效指標,使指標具備可量化、相關性、可實現性和時限性,以確保它們能夠準確地反映員工對公司目標的貢獻。
精簡與聚焦績效目標,減少績效目標的數量并集中精力于關鍵領域,有助于員工將注意力集中在最為重要的任務上,從而提升工作效率。通過持續的績效管理過程,包括定期的績效回顧和反饋,公司可以根據收到的反饋以及具體需求,進行相應的調整和優化,確保績效考核體系的時效性和適應性。
針對W公司績效考核辦法各方面的不足,需在管理辦法中增加細節說明,結合W公司目前的績效考核管理實施調查情況,使用KPI作為績效考核內容的表現形式,考核內容就是績效管理的重點,有助于防止績效考核流于形式化,為企業的進一步發展夯實基礎。

人力資源管理論文參考
............................
第6章 結論與展望
6.1 結論
本研究對W公司現行的基層員工績效評估體系進行了深入分析。通過問卷調查基層員工和訪談領導層,本研究發現了W公司績效考核體系存在的幾個關鍵問題:考核指標與實際工作不符、評估方法不合理、考核結果應用不佳以及考核過程中溝通不足。這些問題不僅降低了員工的工作熱情,也阻礙了公司整體績效的進一步提升。
在廣泛借鑒國內外績效考核的理論和研究成果后,本研究對不同的績效考核工具和方法進行了詳盡的比較與分析。針對W公司的實際情況,本研究提出了一系列旨在改進績效考核工作的策略,這些策略包括:優化績效考核體系,確保考核標準的清晰性和易于執行;改進績效考核技術,以提升評估的精確性和公正性;強化全程監督,確保考核流程的公平性和透明度;鼓勵員工全面參與,增強他們對績效考核的認同和歸屬。
通過執行這些優化策略,W公司能夠建立一個更加合理和高效的績效評估體系,實現及時且準確的績效反饋。結合恰當的薪酬體系和激勵措施,可以顯著提升員工的工作動力和滿意度,推動公司的健康發展和長期增長。展望未來,隨著公司戰略的演進和市場環境的變化,績效評估體系也需要不斷地進行動態調整和完善,以滿足新的挑戰和需求。
參考文獻(略)


