商業銀行風險信息披露的發展比較
第1章 緒論
1.1 選題背景
美國金融危機和歐債危機的爆發引發了人們對傳統管理模式的思考。大型跨國企業,尤其是金融機構雖然對自身的管理體系和管理水平有著高度自信,但也在危機爆發當中損失慘重。因此,企業開始意識到管理體系當中存在的不足,其中最重要的一點是難以預測到在運營和戰略中存在的風險,缺少一種正確的危機意識。商業社會正在變得越來越復雜,相互之間的聯系也越來越緊密。2008 年的金融危機告訴我們,金融領域的微小波動和偏差就能導致整個體系的崩潰。公司管理層意識到他們應當建立科學的方法去管理風險,從之前的被動管理轉變為更為主動的管理戰略。因此風險管理現在成為被廣泛關注的課題。金融機構特別是銀行,是一國經濟的中堅力量,會受到更為嚴密的監管和制度約束。銀行的本質其實是經營風險,并且相對于普通企業,銀行所要承擔的風險更為巨大。如果銀行系統的公司治理出現問題,可能會導致市場對銀行管理自身資產負債的能力失去信心,從而進一步引發流動性危機,甚至會在國家層面產生較大的系統風險,例如金融危機。在金融危機早期,我們發現即使很多銀行的資本充足水平達到標準,但是由于它們過于客觀而盲目的管理銀行的流動性,導致在危機當中依然面臨重重困難。因此危機讓我們反思到流動性對于金融市場和銀行體系正常運行的重要性。也許在危機之前,資產的流動性非常好,銀行可以在市場上以較低的成本融資。但是危機當中市場的情況發生逆轉,流動性可以以極快的速度蒸發。此外銀行系統面臨非常嚴重的壓力,甚至不得不依靠中央銀行采取措施去維持金融市場的正常運營,在有些情況下,還可能要對單個銀行進行注資以防止其破產。因此流動性風險管理再次被人們所關注,甚至在最新的巴塞爾協議當中,也單獨針對流動性風險提出了更為統一嚴格的監管標準。
......
1.2 研究框架和方法
本文主要從以下幾個方面展開研究。首先從理論和實務層面探討商業銀行信息披露的意義和重要性,并結合巴塞爾協議總結概括信息披露的國際要求和規范。其次從風險管理的角度歸納匯總銀行風險管理的框架及方法,重點總結了流動性風險管理的具體工具和內容,目的是為了在透徹理解的基礎上能夠更好的設計問卷以衡量風險信息的披露情況。然后根據所設計的問卷收集數據,進行分析討論,尋找巴塞爾成員國之間風險信息披露的程度差異和披露偏好,也能從側面觀察到各國的風險管理水平;重點分析比較各銀行流動性風險管理的方法和流程,考察巴塞爾協議Ⅲ在各國的實施進度。最后再結合巴塞爾協議的發展歷程,對商業銀行風險管理及信息披露的發展趨勢做出合理的預期,并提出有針對性的改進意見。本文綜合了定性分析和定量分析的研究方法。由于研究的是不同國家或地區銀行風險信息披露的程度,而銀行信息披露的一大載體是年度報告,因此研究的數據從年報當中收集。然而銀行年報所涵蓋的信息涉及公司業務情況、財務表現、內部控制、風險管理等多個方面,因此作者需要從大量的信息中界定哪些是風險信息,并根據信息披露的完整性和全面性酌情打分。在對比信息披露的程度時,需要通過問卷設計將風險信息分類整理、分別打分,并以指標的方式進行量化處理,從而方便在不同國家之間進行對比。
.......
第2章 商業銀行信息披露制度回顧與總結
2.1 信息披露的意義及研究回顧
簡單來說,信息披露就是將與企業有關的信息向公眾公開,其中又分為強制性披露和自愿性披露。自從安然世通等財務丑聞公開,以及 2008 年金融危機爆發,公眾對金融機構的監管情況存在廣泛擔憂。而要求企業公開披露與業務相關的信息是監管機制的重要組成部分。事實上,高質量的信息披露可以增強投資者的信心,提高資本市場的效率(Caruana, 2003)[1]。當市場信息披露的程度較低時,廣大投資者不敢輕易投資,企業的控制權集中于少數大股東手中,將會增加融資成本,并且管理者產生機會主義行為的可能性也較大。因為在信息不透明的市場中,不管是通過資本市場還是間接金融機構融資,是否能融資成功的關鍵因素是企業的信譽。因此,適當的對投資者披露企業信息可以增加他們對企業的信心,避免出現信息不對稱,降低交易成本。從理論上講,針對銀行信息披露意義的研究主要集中在國外的文獻當中,呈現出兩種不同的觀點。一種觀點認為更多的信息披露可以帶來信息的透明化,從而有助于資源的有效分配,鞏固市場紀律。針對美國的銀行,Jordan 和 Eric(1999)[2]考察了在金融危機期間,那些遭遇困境的銀行其信息披露所產生的影響,發現信息披露并沒有導致銀行體系的不穩定。而 Baumann 和 Nier(2003)[3]研究了信息披露與銀行資本和風險之間的關系,結論是信息披露和銀行承受的風險之間呈負相關關系,即較多信息披露的銀行反而面對的風險較少。Tadesse(2006)[4]的研究發現,如果某一國家對信息披露提出了較高的監管要求,則系統性的銀行危機發生的可能性會降低。如果某一國家要求銀行披露表外交易,則危機發生的可能性也會降低。因此高質量的信息披露可以有效維持銀行體系的穩定性。
......
2.2 巴塞爾委員會對信息披露的制度要求
巴塞爾委員會是全球銀行審慎監管國際標準的制定者,并且為各國銀行監管提供了合作和交流的平臺。其設立的目的是為了提高銀行監管水平,增強國際金融體系的穩定性。目前巴塞爾委員會的主席是現瑞典銀行行長 Stefan Ingves。巴塞爾委員會總部位于瑞士的巴塞爾。事實上,巴塞爾委員會并沒有強制性的法律效力,其制定的標準、原則等條款是在協議成員內部共同達成,并且依靠各國際組織成員自覺遵守實施。因此委員會鼓勵成員達成共同標準,并監督標準的實施,但并不會要求成員之間要達成百分百的完全統一。此外巴塞爾委員會制定的規范大都針對的是國際活躍銀行,委員會希望通過推動這些有代表性的國際銀行率先采用更為科學先進的風險管理理念,從而能夠發揮它們在銀行風險監管當中的代表作用,拉動整個銀行體系的風險管理水平提升。
......
第 3 章 商業銀行風險管理的框架及方法匯總.....11
3.1 風險管理概念及意義 .......... 11
3.1.1 風險的概念 ..... 11
3.1.2 風險管理 ....... 12
3.2 商業銀行風險管理架構和層次 .......... 13
3.2.1 風險管理三道防線 ....... 13
3.2.2 風險管理管理流程 ....... 15
3.3 商業銀行流動性風險管理方法和工具..... 16
第 4 章 巴塞爾成員國銀行信息披露的發展比較...........20
.1 樣本數據與研究方法 .......... 20
4.2 各國或地區信息披露的現狀比較 ........ 23
4.3 流動性風險管理方法運用及披露情況..... 38
第 5 章 研究結論及啟示 ......40
5.1 研究結論 .... 40
5.2 銀行風險信息披露的制度背景和發展..... 40
5.3 巴塞爾Ⅲ下商業銀行信息披露的建議..... 42
5.4 對我國商業銀行信息披露的建議 ........ 43
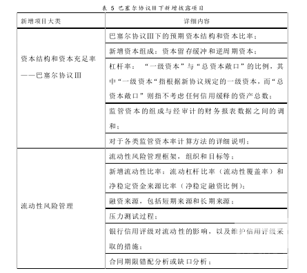
第4章 巴塞爾成員國銀行信息披露的發展比較
為了更為直觀地了解商業銀行信息披露的實務情況,本文從銀行信息披露的主要載體之一,即年報入手,通過對年報中風險管理相關信息的收集整理,概括總結出銀行風險管理的框架和側重點,并重在比較巴塞爾成員國中不同國家或地區風險信息的披露質量。由于風險信息的披露既包括定量信息,也包括定性信息,因此衡量信息披露質量的可能方法之一是設計披露問卷,將應當披露的信息分類分項列表,然后一一與實際披露的信息進行比較并打分,最后計算總得分,作為計算信息披露質量的指標依據。
4.1 樣本數據與研究方法
4.1.1 樣本數據收集
本文選取的樣本銀行所在國為 1974 年共同成立巴塞爾委員會的十大工業國,以各國 2012 年年報為信息披露數據來源,樣本數量達到 48 家。挑選銀行的標準有兩個方面:一是各樣本銀行在所在國要具有代表性,在風險管理和信息披露水平上處于各國較高水平。我們選取的樣本銀行均被列入英國《銀行家》雜志(TheBanker)公布的 2012 年全球前 1000 家銀行的排名當中,該排名依據的是各家銀行 2011 年年終的數據,主要考慮了核心資本指標,同時還綜合考慮了實際利潤增長、資產收益率等大量的相關指標。這個排名完全打破了國家和地域的限制,是國際公認的權威性的評選。二是信息的可獲得性。大部分我們選取的銀行都是上市銀行,因此其年報披露屬于強制性披露,披露的范圍和詳細程度也要比非上市銀行要好,此外有些銀行年報披露的語言為非英文,數據的獲取存在障礙,因此我們也剔除了年報披露語言缺少英文版本的銀行。

.......
結論
從調查結果來看,歐洲銀行整體的披露情況要好于成員國其他國家,美國和加拿大銀行的披露情況較為相似,而日本銀行的信息披露略差于其他地區銀行。各個銀行對不同信息的披露偏好也有所差異。美國擁有最多樣本銀行會披露巴塞爾Ⅲ下資本結構和資本比率,日本最少。在市場風險披露方面,美國銀行采用標準法的比例較低,大部分銀行已經實施較為復雜的內部模型法衡量市場風險,而日本是采用標準法衡量市場風險最多的國家。在信用風險披露方面,歐洲銀行與日本銀行有相似之處,即都偏重于信用風險緩釋技術的披露,而較少披露信用風險備抵,而美國銀行和加拿大銀行則相反。在流動性風險披露方面,大部分銀行都會披露流動性風險管理的政策流程,組織框架,管理措施和步驟等定性信息,并且會制定應急資金計劃。但只有一部分歐洲銀行披露了巴塞爾Ⅲ新增的流動性指標比例。歐洲銀行較多的披露流動性風險壓力測試的信息,而美國銀行則偏重披露信用評級方面的信息,日本銀行對流動性風險披露的信息最少。
............
參考文獻(略)


